加载中
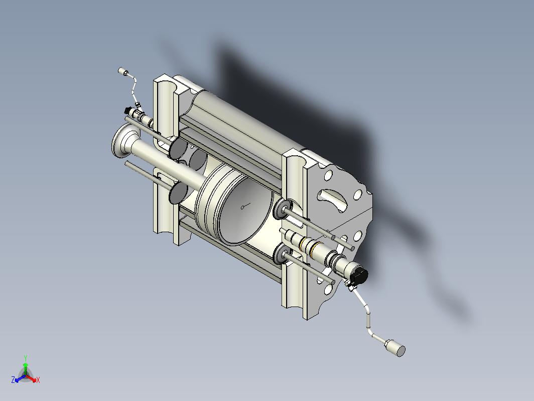
双室发动机结构模型(ID:514118)
免责申明: 本网站模型由用户自行上传,如权利人发现存在误传其作品情形,请及时与本站联系。
免费下载
此图纸可免费下载
图纸ID:514118
文件大小:4.23M
软件版本:STEP
图纸格式:step
参数/编辑:可修改,包括参数
上传时间:2020-12-03
图纸介绍:
发布者
屿双网小匠
作品: 13827
粉丝: 65
作者其它图纸
查看更多
SolidWorks设计的AR15步枪3D模型
SOLIDWORKS,STEP,PARASOLID,UG
2024-05-20 00:45
小米汽车su7   三维模型
STEP,3DMAX,BLENDER
2024-04-09 01:39
塑料铺设农机结构
STEP,SOLIDWORKS
2024-02-27 00:57
同步轮同步带直线滑台模组
SOLIDWORKS,STEP,PARASOLID
2024-01-09 01:27
CNC 三轴模型
SOLIDWORKS,STL
2024-05-27 20:42
1比35 虎式坦克
STEP,SOLIDWORKS
2024-03-01 16:29
猜你喜欢
威尔登泵车车架
SOLIDWORKS
2025-12-08 15:12
2GR-FE 后置发动机支架 - 第三_第四代凯美瑞
SOLIDWORKS,AUTOCAD,STEP
2025-12-30 06:13
轮胎 235_65R16C
STP
2025-08-27 21:28
二冲程发动机化油器
SOLIDWORKS,IGES
2024-01-24 00:27
磁粉制动器FZJ100
SOLIDWORKS
2025-04-22 10:52
V型双缸摩托车发动机内部结构
SOLIDWORKS
2024-04-16 07:03
活塞与活塞环
IGES,OBJL,STEP,STL
2025-10-23 23:58
5缸径向发动机
STEP
2024-01-09 19:08
提示
×

下载该图档需要消耗0金币!

确认下载
客服
TOP