加载中
首页
图库
课设毕设
资料库
工程师
活动福利
+
发布图纸
登录
注册
账号密码登录
两周免密登录
忘记密码?
登 录
同意
《隐私协议》
和
《注册协议》
还没有账号,
去注册
账号注册
获取验证码
同意
《隐私协议》
和
《注册协议》
注册
已有账号,
去登录
微信扫码登录
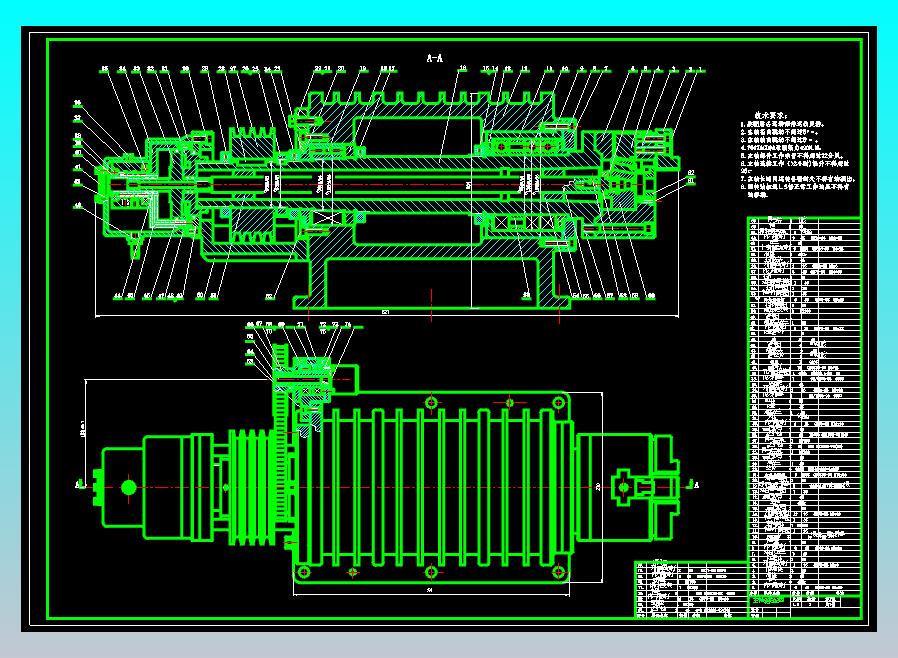
X6132型万能卧式升降台铣床主轴装配图(ID:526087)
机械设备
/
机加工设备
/
X6132型万能卧式升降台铣床主轴装配图
154
0
4
平面图
3D视图
文件列表
屿双网
屿双网
屿双网
#
文件名称
文件大小
1
+必看说明+.txt
2.22 KB
2
X6132型万能卧式升降台铣床主轴装配图 --屿双网.dwg
180 KB
3
【 屿双网 www.ysh3d.com 】 更多【资料】【图档】.url
177 B
4
公众号免费下载.jpg
79 KB
举报/反馈
免责申明: 本网站模型由用户自行上传,如权利人发现存在误传其作品情形,请及时与本站联系。
免费下载
此图纸可免费下载
图纸ID:
526087
文件大小:
204.53KB
软件版本:
AUTOCAD 2010
图纸格式:
dwg
参数/编辑:
可修改,包括参数
上传时间:
2021-12-26
图纸介绍:
发布者
屿双网小匠
关注
作品:
13827
粉丝:
65
作者其它图纸
查看更多
机械设计最强自动计算公式表格【免费】【工程师必备】
Excel设计计算表格
2024-08-06 17:11
【solidwroks机械设计插件】嘉立创Ican工具箱【免费下载,免费使用】
SW插件工具箱
2025-11-08 16:39
SolidWorks设计的AR15步枪3D模型
SOLIDWORKS,STEP,PARASOLID,UG
2024-05-20 00:45
小米汽车su7 三维模型
STEP,3DMAX,BLENDER
2024-04-09 01:39
塑料铺设农机结构
STEP,SOLIDWORKS
2024-02-27 00:57
CNC 三轴模型
SOLIDWORKS,STL
2024-05-27 20:42
同步轮同步带直线滑台模组
SOLIDWORKS,STEP,PARASOLID
2024-01-09 01:27
1比35 虎式坦克
STEP,SOLIDWORKS
2024-03-01 16:29
猜你喜欢
CA6140车床设计模型三维SW2016带参
SOLIDWORKS,STEP,PARASOLID
2024-09-03 12:56
HSM翻边系列端面铣床设备模型
STP
2025-11-07 20:30
218-迷你小型雕刻机
SOLIDWORKS
2025-10-28 09:48
数控车床进给系统设计
AUTOCAD
2024-05-15 13:39
车床刀具
INVENTOR,STP
2025-03-26 10:51
美国哈斯ST-30Y数控车床
STEP
2024-01-15 23:29
C6140数控车床横向进给传动系统装配图
AUTOCAD
2024-08-01 10:03
机床主轴用双向推力角接触球轴承_234917
SOLIDWORKS
2025-05-14 09:15
模型报错
模型报错类型:
分类错误
版本错误
雷同或版权问题,重复ID
图片与模型不一致
文件不完整
解压文件打不开或有问题
模型报错描述:
联系方式
提交报错
提示
×
下载该图档需要消耗0金币!
确认下载
我和
会话
发布私信
客服
扫码添加微信客服
签到
分享
TOP