加载中
首页
图库
课设毕设
资料库
工程师
活动福利
+
发布图纸
登录
注册
账号密码登录
两周免密登录
忘记密码?
登 录
同意
《隐私协议》
和
《注册协议》
还没有账号,
去注册
账号注册
获取验证码
同意
《隐私协议》
和
《注册协议》
注册
已有账号,
去登录
微信扫码登录
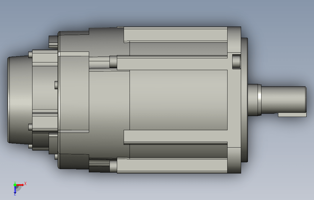
基恩士AC伺服电机SV-B200AK(ID:581184)
设备部件
/
电机减速机
/
基恩士AC伺服电机SV-B200AK
104
0
0
平面图
3D视图
文件列表
屿双网
屿双网
屿双网
屿双网
屿双网
屿双网
屿双网
屿双网
屿双网
屿双网
屿双网
屿双网
屿双网
屿双网
屿双网
#
文件名称
文件大小
1
SV-B200AK.stp
1.56 MB
举报/反馈
免责申明: 本网站模型由用户自行上传,如权利人发现存在误传其作品情形,请及时与本站联系。
免费下载
此图纸可免费下载
图纸ID:
581184
文件大小:
194.64KB
软件版本:
STEP
参数/编辑:
可修改,包括参数
上传时间:
2024-06-28
图纸介绍:
发布者
共创未来
关注
作品:
11423
粉丝:
9
作者其它图纸
查看更多
自动称重包装机
SOLIDWORKS
2024-05-13 13:44
蔬菜清洗机
SOLIDWORKS
2024-05-13 13:47
液体自动灌装机
SOLIDWORKS
2024-05-13 13:47
螺旋输送机 - 螺旋输送机
SOLIDWORKS
2024-05-13 13:49
4 条抛丸室线的除尘系统
SOLIDWORKS
2024-06-27 13:15
机械臂夹持器
SOLIDWORKS
2024-07-20 12:48
爆米花机
SOLIDWORKS
2024-05-13 13:46
电容器系列
SOLIDWORKS
2024-06-26 16:36
猜你喜欢
YASMNSV安川伺服电机-SGM7A-06A_A61
SOLIDWORKS,IGES,STEP,AUTOCAD
2024-01-11 13:42
直驱直线电机轴TPA-LNP-230D-P33-L2460-C-1-3-C-10-N3(磁栅尺)
STEP
2025-06-10 13:12
二级减速器含三维模型二维CAD图课程设计说明书
AUTOCAD,SOLIDWORKS
2024-02-18 22:14
RF77法兰轴伸式安装斜齿轮减速机RF77-YVB1.5-4P-90L-M1-0°-Φ250
SOLIDWORKS
2025-05-06 16:17
K57底脚轴伸式安装螺旋锥齿轮减速机K57-Y3-4P-24.05-M1-0°-B
SOLIDWORKS
2025-04-30 10:14
直驱直线电机轴TPA-LNP3-140-55C3-1-L1020-3-C-10-N3
STEP
2025-06-10 10:42
电动机
SOLIDWORKS
2025-09-05 10:00
万高电机132S_TOP
SOLIDWORKS
2025-05-28 15:33
模型报错
模型报错类型:
分类错误
版本错误
雷同或版权问题,重复ID
图片与模型不一致
文件不完整
解压文件打不开或有问题
模型报错描述:
联系方式
提交报错
提示
×
下载该图档需要消耗0金币!
确认下载
我和
会话
发布私信
客服
扫码添加微信客服
签到
分享
TOP