加载中
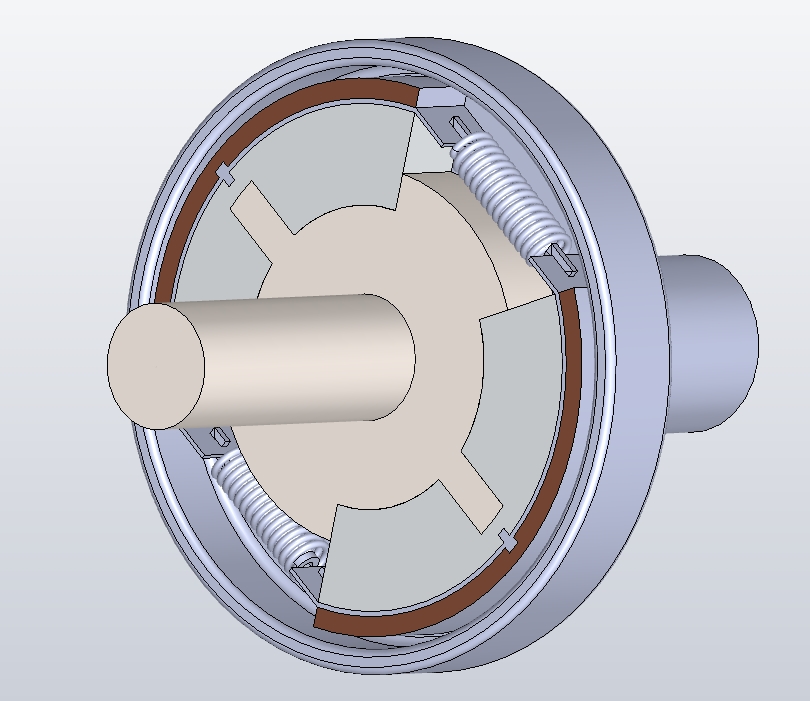
燕尾槽型HLWZ系列HLWZ4040•HLWZ4060•HLWZ4090[HLWZ4060](ID:625828)
免责申明: 本网站模型由用户自行上传,如权利人发现存在误传其作品情形,请及时与本站联系。
立即下载
此图纸下载需要10金币
图纸ID:625828
文件大小:2.7M
软件版本:SOLIDWORKS 2018
图纸格式:sldprt,sldasm
参数/编辑:可修改,包括参数
上传时间:2024-11-28
图纸介绍:
发布者
屿双网jkkr
作品: 7504
粉丝: 2
作者其它图纸
查看更多
XY轴丝杆伺服移动平台
SOLIDWORKS
2024-07-19 12:28
回转轴承-单列球轴承模型
SOLIDWORKS,STEP
2025-03-06 15:34
安防网络监控摄像头
SOLIDWORKS
2024-07-19 12:37
爱普生六自由度机器人
STEP,SOLIDWORKS
2024-07-19 12:36
气缸
STP
2025-03-06 11:07
齿轮齿条系统
SOLIDWORKS
2024-07-18 14:59
轴带滚珠丝杠
SOLIDWORKS,IGES,STL
2024-07-19 12:35
猜你喜欢
A7 双平台换刀库
SOLIDWORKS
2025-07-30 14:28
博世串联主缸
SOLIDWORKS
2024-11-08 09:04
设备控制设计图13
AUTOCAD
2024-01-15 15:30
槽型光电开关EE-SX672A
STP
2025-12-13 00:47
CCTL模组TL135-S1000-BM.STEP
STEP
2025-03-20 15:07
陶瓷电容器475 4 7uF
SOLIDWORKS
2025-03-24 11:40
提示
×

下载该图档需要消耗10金币!

确认下载
客服
TOP