加载中
首页
图库
课设毕设
资料库
工程师
活动福利
+
发布图纸
登录
注册
账号密码登录
两周免密登录
忘记密码?
登 录
同意
《隐私协议》
和
《注册协议》
还没有账号,
去注册
账号注册
获取验证码
同意
《隐私协议》
和
《注册协议》
注册
已有账号,
去登录
微信扫码登录
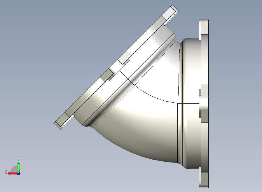
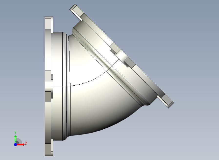
GB╱T 12772-2008[B型45°弯头Ⅱ型DN200](ID:628384)
设备部件
/
管道附件
/
GB╱T 12772-2008[B型45°弯头Ⅱ型DN200]
164
0
0
平面图
3D视图
文件列表
屿双网
屿双网
屿双网
屿双网
屿双网
屿双网
屿双网
屿双网
屿双网
屿双网
屿双网
屿双网
屿双网
屿双网
屿双网
#
文件名称
文件大小
1
GB╱T 12772-2008[B型45°弯头Ⅱ型DN200].step
531 KB
举报/反馈
免责申明: 本网站模型由用户自行上传,如权利人发现存在误传其作品情形,请及时与本站联系。
免费下载
此图纸可免费下载
图纸ID:
628384
文件大小:
90.69KB
软件版本:
STEP
图纸格式:
step
参数/编辑:
可修改,不包括参数
上传时间:
2024-12-07
图纸介绍:
发布者
屿双网jkkr
关注
作品:
7504
粉丝:
2
作者其它图纸
查看更多
XY轴丝杆伺服移动平台
SOLIDWORKS
2024-07-19 12:28
槽形带式输送机
SOLIDWORKS
2025-02-28 17:38
气缸
STP
2025-03-06 11:07
轴带滚珠丝杠
SOLIDWORKS,IGES,STL
2024-07-19 12:35
汽车差速器
SOLIDWORKS
2025-02-21 20:50
70X70的散热风扇
SOLIDWORKS
2024-12-21 21:21
回转轴承-单列球轴承模型
SOLIDWORKS,STEP
2025-03-06 15:34
双列调心滚子轴承
STEP
2025-04-24 16:53
猜你喜欢
DN100对夹式蝶阀
SOLIDWORKS,STEP
2026-01-08 01:00
SKV 联管弯头卡套接头_SKV 04
SOLIDWORKS
2025-05-12 09:07
舱壁接头SV08SCF
STP
2025-03-27 16:30
20191 90°公制内螺纹球面扣压式软管接头[20191-12-04]
SOLIDWORKS
2025-02-23 12:19
快插接头CRQS-1_8-6
STP
2025-03-21 22:36
EO管接头三通异径管TR08 10 08L71X.stp
STP
2025-03-26 16:56
HH44T-44X-44T-10、16、25 微阻缓闭止回阀[50]
STEP
2025-02-23 16:11
J41H╱W-40╱P法兰截止阀[J41H-40]65
STEP
2025-02-23 18:11
模型报错
模型报错类型:
分类错误
版本错误
雷同或版权问题,重复ID
图片与模型不一致
文件不完整
解压文件打不开或有问题
模型报错描述:
联系方式
提交报错
提示
×
下载该图档需要消耗0金币!
确认下载
我和
会话
发布私信
客服
扫码添加微信客服
签到
分享
TOP