加载中
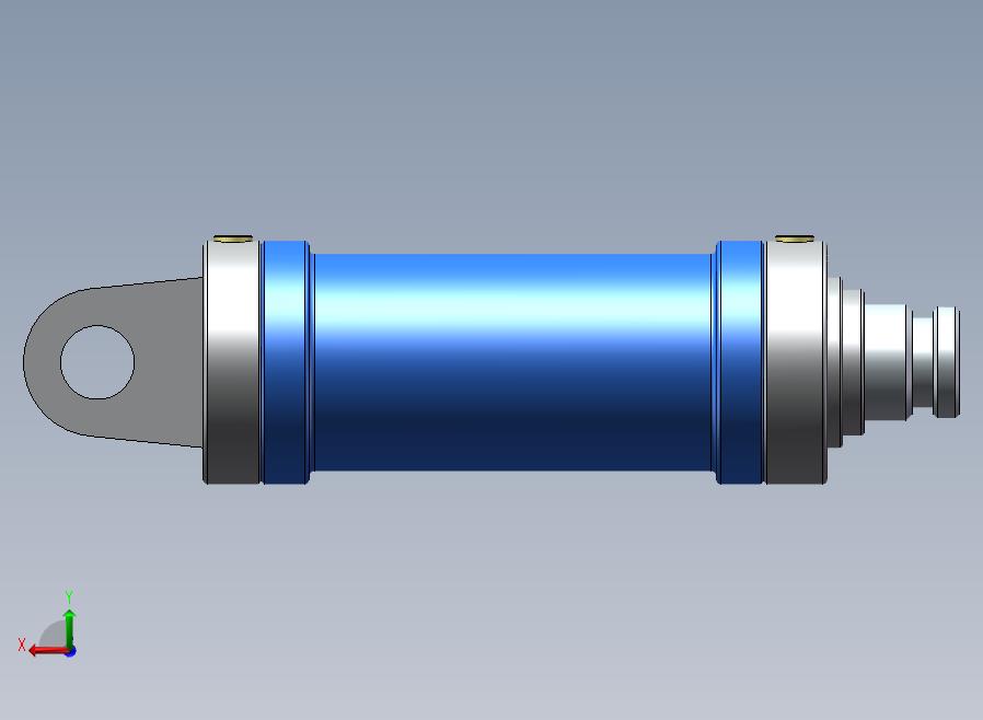
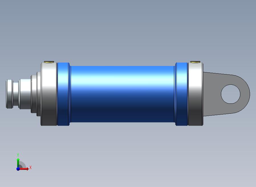
CA- Ⅱ[250]推力液压缸(ID:634597)
免责申明: 本网站模型由用户自行上传,如权利人发现存在误传其作品情形,请及时与本站联系。
免费下载
此图纸可免费下载
图纸ID:634597
文件大小:1.24M
软件版本:SOLIDWORKS 2018
图纸格式:sldasm,sldprt
参数/编辑:可修改,包括参数
上传时间:2024-12-22
图纸介绍:
发布者
屿双网jkkr
作品: 7504
粉丝: 2
作者其它图纸
查看更多
XY轴丝杆伺服移动平台
SOLIDWORKS
2024-07-19 12:28
回转轴承-单列球轴承模型
SOLIDWORKS,STEP
2025-03-06 15:34
步进电机
SOLIDWORKS,STEP
2024-07-17 12:01
安防网络监控摄像头
SOLIDWORKS
2024-07-19 12:37
爱普生六自由度机器人
STEP,SOLIDWORKS
2024-07-19 12:36
步进电机-NEMA34
SOLIDWORKS
2024-07-17 12:01
齿轮齿条系统
SOLIDWORKS
2024-07-18 14:59
二级圆柱齿轮减速器
SOLIDWORKS,AUTOCAD
2025-01-09 19:11
猜你喜欢
SC气缸SC标准气缸系列SC-200X175-S
SOLIDWORKS
2025-05-09 11:16
液压缸12
STP
2025-02-22 16:34
挂舱保护油缸(S=1400)
SOLIDWORKS
2025-05-14 08:52
6号矿液压支架结构设计三维SW2011带参+CAD+说明书
AUTOCAD,STEP,SOLIDWORKS,IGES,PARASOLID
2024-07-31 13:41
SDA超薄气缸系列SDA 63×75
SOLIDWORKS
2025-05-09 12:34
提示
×

下载该图档需要消耗0金币!

确认下载
客服
TOP