加载中
首页
图库
课设毕设
资料库
工程师
活动福利
+
发布图纸
登录
注册
账号密码登录
两周免密登录
忘记密码?
登 录
同意
《隐私协议》
和
《注册协议》
还没有账号,
去注册
账号注册
获取验证码
同意
《隐私协议》
和
《注册协议》
注册
已有账号,
去登录
微信扫码登录
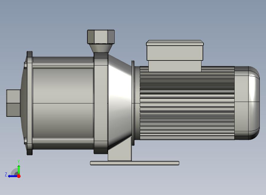
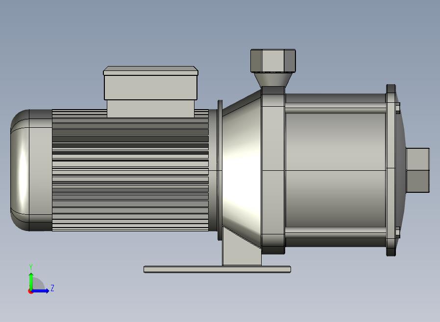
CMH系列卧式多级离心泵[CMH8-35T](ID:634867)
机械设备
/
通用设备
/
CMH系列卧式多级离心泵[CMH8-35T]
128
0
0
平面图
3D视图
文件列表
屿双网
屿双网
屿双网
屿双网
屿双网
屿双网
屿双网
屿双网
屿双网
屿双网
屿双网
屿双网
屿双网
屿双网
屿双网
#
文件名称
文件大小
1
CMH系列卧式多级离心泵[CMH8-35T].step
4.66 MB
举报/反馈
免责申明: 本网站模型由用户自行上传,如权利人发现存在误传其作品情形,请及时与本站联系。
免费下载
此图纸可免费下载
图纸ID:
634867
文件大小:
881.34KB
软件版本:
STEP
图纸格式:
step
参数/编辑:
可修改,不包括参数
上传时间:
2024-12-22
图纸介绍:
发布者
屿双网jkkr
关注
作品:
7504
粉丝:
2
作者其它图纸
查看更多
XY轴丝杆伺服移动平台
SOLIDWORKS
2024-07-19 12:28
回转轴承-单列球轴承模型
SOLIDWORKS,STEP
2025-03-06 15:34
安防网络监控摄像头
SOLIDWORKS
2024-07-19 12:37
爱普生六自由度机器人
STEP,SOLIDWORKS
2024-07-19 12:36
气缸
STP
2025-03-06 11:07
齿轮齿条系统
SOLIDWORKS
2024-07-18 14:59
RV系列蜗轮减速机[RV50-71]
STEP
2025-01-04 17:55
轴带滚珠丝杠
SOLIDWORKS,IGES,STL
2024-07-19 12:35
猜你喜欢
UHB-ZK砂浆泵[UHB-ZK65/30-50]
SOLIDWORKS
2025-01-05 15:23
T35、BT25No3.13-7.1A轴流通风机[T35(A)系列低噪声轴流风机-5.6A]
STEP
2025-03-04 20:56
开启式螺杆压缩机外形图
AUTOCAD
2024-02-19 09:26
BDW10-57№2.5防爆风机[BDW10-57№2.5]
SOLIDWORKS
2025-02-23 12:40
GW系列插入式高温风机[GW8.0#]
SOLIDWORKS
2025-02-23 15:54
JH469S2-154-106日用舱底泵基座图
AUTOCAD
2024-01-12 17:00
KPB315无蜗壳风机[KPB315]
SOLIDWORKS
2025-02-23 18:56
9-19(D式连体)高压离心通风机[9-19(D式连体)高压离心通风机-7.1D]
SOLIDWORKS
2025-02-22 19:34
模型报错
模型报错类型:
分类错误
版本错误
雷同或版权问题,重复ID
图片与模型不一致
文件不完整
解压文件打不开或有问题
模型报错描述:
联系方式
提交报错
提示
×
下载该图档需要消耗0金币!
确认下载
我和
会话
发布私信
客服
扫码添加微信客服
签到
分享
TOP