加载中
首页
图库
课设毕设
资料库
工程师
活动福利
+
发布图纸
登录
注册
账号密码登录
两周免密登录
忘记密码?
登 录
同意
《隐私协议》
和
《注册协议》
还没有账号,
去注册
账号注册
获取验证码
同意
《隐私协议》
和
《注册协议》
注册
已有账号,
去登录
微信扫码登录
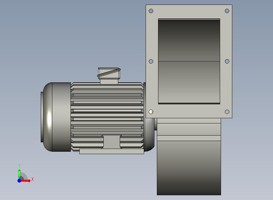
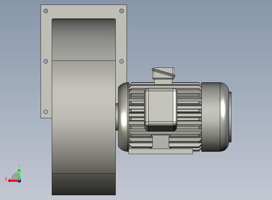
DF-9离心风机-右180度[DF-9离心风机-右180度](ID:635352)
机械设备
/
通用设备
/
DF-9离心风机-右180度[DF-9离心风机-右180度]
103
0
0
平面图
3D视图
文件列表
屿双网
屿双网
屿双网
屿双网
屿双网
屿双网
屿双网
屿双网
屿双网
屿双网
屿双网
屿双网
屿双网
屿双网
屿双网
#
文件名称
文件大小
1
DF-9离心风机-右180度[DF-9离心风机-右180度].step
5.5 MB
举报/反馈
免责申明: 本网站模型由用户自行上传,如权利人发现存在误传其作品情形,请及时与本站联系。
免费下载
此图纸可免费下载
图纸ID:
635352
文件大小:
589.49KB
软件版本:
STEP
图纸格式:
step
参数/编辑:
可修改,不包括参数
上传时间:
2024-12-22
图纸介绍:
发布者
屿双网jkkr
关注
作品:
7504
粉丝:
2
作者其它图纸
查看更多
XY轴丝杆伺服移动平台
SOLIDWORKS
2024-07-19 12:28
回转轴承-单列球轴承模型
SOLIDWORKS,STEP
2025-03-06 15:34
安防网络监控摄像头
SOLIDWORKS
2024-07-19 12:37
爱普生六自由度机器人
STEP,SOLIDWORKS
2024-07-19 12:36
齿轮齿条系统
SOLIDWORKS
2024-07-18 14:59
气缸
STP
2025-03-06 11:07
RV系列蜗轮减速机[RV50-71]
STEP
2025-01-04 17:55
轴带滚珠丝杠
SOLIDWORKS,IGES,STL
2024-07-19 12:35
猜你喜欢
AS、AV型潜水排污泵[AV75-2]
STEP
2024-12-22 12:08
HTF-BX2型 轴流风机[HTF-BX2-14]
SOLIDWORKS
2025-02-23 16:26
KSB 泵 50-32-200.1
IGES
2024-11-17 20:17
格力空调压缩机除燥音设备设计(CAD+说明书)
AUTOCAD
2024-01-19 14:02
T35系列轴流式通风机(管道式)[T35-11-6.3]
STEP
2025-03-04 20:58
消防兼平时两用双速风机电路图
AUTOCAD
2024-04-20 10:50
DWZ26-6№5.6I轴流风机[DWZ26-6№5.6Ⅰ]
SOLIDWORKS
2025-02-23 14:49
涡旋压缩机的工作原理
STEP
2024-06-26 20:53
模型报错
模型报错类型:
分类错误
版本错误
雷同或版权问题,重复ID
图片与模型不一致
文件不完整
解压文件打不开或有问题
模型报错描述:
联系方式
提交报错
提示
×
下载该图档需要消耗0金币!
确认下载
我和
会话
发布私信
客服
扫码添加微信客服
签到
分享
TOP