加载中
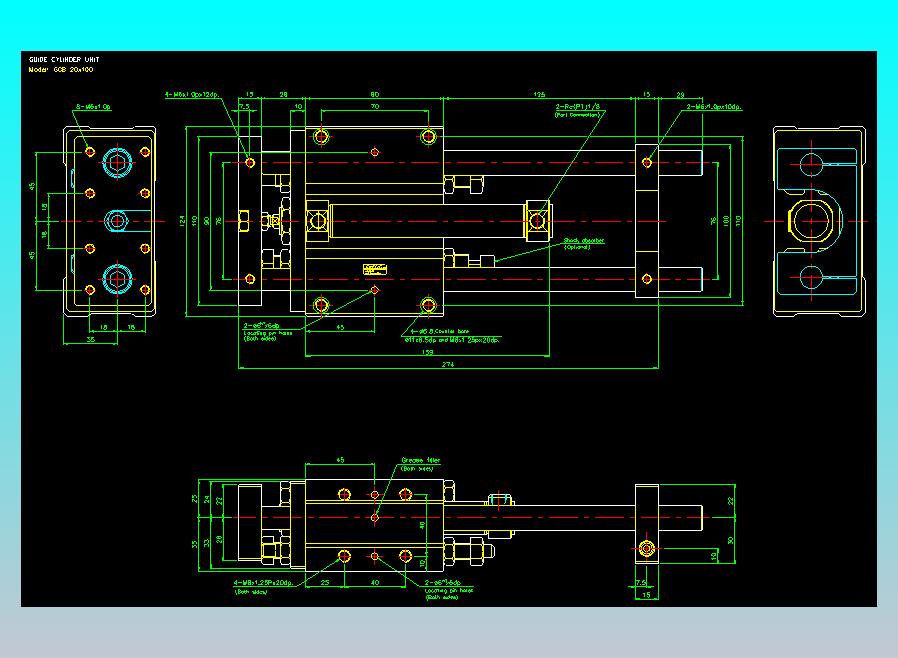
FS-MB标准气缸系列[FS-MDBB50-100Z](ID:636560)
免责申明: 本网站模型由用户自行上传,如权利人发现存在误传其作品情形,请及时与本站联系。
免费下载
此图纸可免费下载
图纸ID:636560
文件大小:1.93M
软件版本:SOLIDWORKS 2018
图纸格式:sldprt,sldasm
参数/编辑:可修改,包括参数
上传时间:2024-12-22
图纸介绍:
发布者
屿双网jkkr
作品: 7504
粉丝: 2
作者其它图纸
查看更多
XY轴丝杆伺服移动平台
SOLIDWORKS
2024-07-19 12:28
气缸
STP
2025-03-06 11:07
轴带滚珠丝杠
SOLIDWORKS,IGES,STL
2024-07-19 12:35
回转轴承-单列球轴承模型
SOLIDWORKS,STEP
2025-03-06 15:34
70X70的散热风扇
SOLIDWORKS
2024-12-21 21:21
安防网络监控摄像头
SOLIDWORKS
2024-07-19 12:37
爱普生六自由度机器人
STEP,SOLIDWORKS
2024-07-19 12:36
齿轮齿条系统
SOLIDWORKS
2024-07-18 14:59
猜你喜欢
FY-TN系列双轴气缸[FY-TN-20X50-S]
SOLIDWORKS
2024-12-08 13:28
标准液压接头1D248-25-16
STP
2025-04-02 09:57
SDA超薄气缸系列SDA 25×70
SOLIDWORKS
2025-05-09 11:17
双轴气缸2D-TAU25x75
AUTOCAD
2025-10-29 16:52
高压油缸
AUTOCAD
2024-01-16 16:32
标准液压接头1FA46-12-5
STP
2025-04-02 11:17
提示
×

下载该图档需要消耗0金币!

确认下载
客服
TOP