作者其它图纸
查看更多
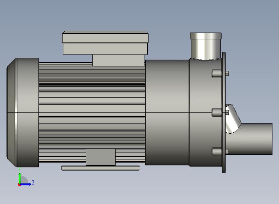
JA系列浴缸泵[JA75](ID:638669)
139
0
0
| # | 文件名称 | 文件大小 |
|---|---|---|
| 1 | JA系列浴缸泵[JA200].step | 3.23 MB |
免责申明:
本网站模型由用户自行上传,如权利人发现存在误传其作品情形,请及时与本站联系。
提示
×
下载该图档需要消耗0金币!
确认下载
客服
签到
分享
