加载中
首页
图库
课设毕设
资料库
工程师
活动福利
+
发布图纸
登录
注册
账号密码登录
两周免密登录
忘记密码?
登 录
同意
《隐私协议》
和
《注册协议》
还没有账号,
去注册
账号注册
获取验证码
同意
《隐私协议》
和
《注册协议》
注册
已有账号,
去登录
微信扫码登录
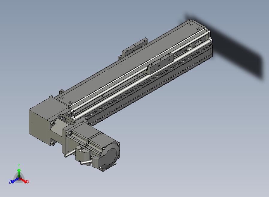
MT75BT半封闭皮带滑台[MT75BT.L80.200.LT.P40.C3](ID:641405)
设备部件
/
传动部件
/
MT75BT半封闭皮带滑台[MT75BT.L80.200.LT.P40.C3]
132
0
0
平面图
3D视图
文件列表
屿双网
屿双网
屿双网
屿双网
屿双网
屿双网
屿双网
屿双网
屿双网
屿双网
屿双网
屿双网
屿双网
屿双网
屿双网
#
文件名称
文件大小
1
MT75BT半封闭皮带滑台[MT75BT.L80.200.LT.P40.C3].step
5.55 MB
举报/反馈
免责申明: 本网站模型由用户自行上传,如权利人发现存在误传其作品情形,请及时与本站联系。
免费下载
此图纸可免费下载
图纸ID:
641405
文件大小:
867.72KB
软件版本:
STEP
图纸格式:
step
参数/编辑:
可修改,不包括参数
上传时间:
2024-12-28
图纸介绍:
发布者
屿双网小匠
关注
作品:
13827
粉丝:
65
作者其它图纸
查看更多
机械设计最强自动计算公式表格【免费】【工程师必备】
Excel设计计算表格
2024-08-06 17:11
SolidWorks设计的AR15步枪3D模型
SOLIDWORKS,STEP,PARASOLID,UG
2024-05-20 00:45
小米汽车su7 三维模型
STEP,3DMAX,BLENDER
2024-04-09 01:39
塑料铺设农机结构
STEP,SOLIDWORKS
2024-02-27 00:57
【solidwroks机械设计插件】嘉立创Ican工具箱【免费下载,免费使用】
SW插件工具箱
2025-11-08 16:39
同步轮同步带直线滑台模组
SOLIDWORKS,STEP,PARASOLID
2024-01-09 01:27
CNC 三轴模型
SOLIDWORKS,STL
2024-05-27 20:42
1比35 虎式坦克
STEP,SOLIDWORKS
2024-03-01 16:29
猜你喜欢
自动拧瓶盖机构
SOLIDWORKS
2024-08-17 00:08
银泰PMI滚珠丝杠直线导轨1R25-06B2-FSWC-770-933-0.018
AUTOCAD
2025-07-23 15:08
皮带直线轴半封闭可选导轨TPA-HNB-85D-90-L200-RU-C-P20-N3
STEP
2025-06-08 21:57
皮带直线轴半封闭可选导轨TPA-HNB-65S-90-L950-ML-Y-P10-N3
STEP
2025-06-08 17:35
皮带直线轴半封闭可选导轨TPA-HNB-105D-90-L1150-RP-Y-P20-N3
STEP
2025-06-09 22:48
圆锥齿轮活塞传动机械
IGES,ACIS,STEP
2024-01-11 19:45
SYM17-1650-RU滚珠花健、支撑座、滚珠丝杠、交叉导轨、直线模组
STP
2025-01-05 13:35
外滚子倍速链条链条全图
SOLIDWORKS
2024-09-04 12:16
模型报错
模型报错类型:
分类错误
版本错误
雷同或版权问题,重复ID
图片与模型不一致
文件不完整
解压文件打不开或有问题
模型报错描述:
联系方式
提交报错
提示
×
下载该图档需要消耗0金币!
确认下载
我和
会话
发布私信
客服
扫码添加微信客服
签到
分享
TOP