加载中
首页
图库
课设毕设
资料库
工程师
活动福利
+
发布图纸
登录
注册
账号密码登录
两周免密登录
忘记密码?
登 录
同意
《隐私协议》
和
《注册协议》
还没有账号,
去注册
账号注册
获取验证码
同意
《隐私协议》
和
《注册协议》
注册
已有账号,
去登录
微信扫码登录
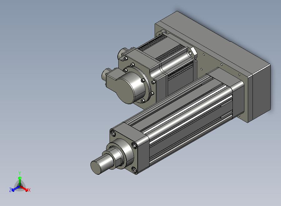
MTE80-150-PJ-M1500W-A-S3 MTE80电动缸 最大负载800kg 最大推力7650N 1500W电机加强底座安装(ID:642519)
机械设备
/
钢结构支架
/
MTE80-150-PJ-M1500W-A-S3 MTE80电动缸 最大负载800kg 最大推力7650N 1500W电机加强底座安装
123
0
0
平面图
3D视图
文件列表
屿双网
屿双网
屿双网
屿双网
屿双网
屿双网
屿双网
屿双网
屿双网
屿双网
屿双网
屿双网
屿双网
屿双网
屿双网
#
文件名称
文件大小
1
MTE80-150-PJ-M1500W-A-S3 MTE80电动缸 最大负载800kg 最大推力7650N 1500W电机加强底座安装.step
6.79 MB
举报/反馈
免责申明: 本网站模型由用户自行上传,如权利人发现存在误传其作品情形,请及时与本站联系。
免费下载
此图纸可免费下载
图纸ID:
642519
文件大小:
1.14M
软件版本:
STEP
图纸格式:
step
参数/编辑:
可修改,不包括参数
上传时间:
2024-12-29
图纸介绍:
发布者
屿双网jkkr
关注
作品:
7504
粉丝:
2
作者其它图纸
查看更多
XY轴丝杆伺服移动平台
SOLIDWORKS
2024-07-19 12:28
回转轴承-单列球轴承模型
SOLIDWORKS,STEP
2025-03-06 15:34
安防网络监控摄像头
SOLIDWORKS
2024-07-19 12:37
爱普生六自由度机器人
STEP,SOLIDWORKS
2024-07-19 12:36
齿轮齿条系统
SOLIDWORKS
2024-07-18 14:59
气缸
STP
2025-03-06 11:07
RV系列蜗轮减速机[RV50-71]
STEP
2025-01-04 17:55
轴带滚珠丝杠
SOLIDWORKS,IGES,STL
2024-07-19 12:35
猜你喜欢
线性模块铝制底座TPA-KNR-86E-1610C-L50A1-ML-P10-N3
STEP
2025-06-10 13:36
线性模块铝制底座TPA-KNR-100E-2020C-L900A1-M-P75-N3
STEP
2025-06-10 17:02
线性模块铝制底座TPA-KNR-86E-1610C-L350A1-MP-P75-N3
STEP
2025-06-10 14:07
动态血糖仪B(含内部结构)
PARASOLID
2024-03-02 00:28
钢结构厂房
STEP
2024-08-02 11:37
TPA-KNR-60E-1205C-L350A1-ML-BJ42-N3线性模块铝制底座
STEP
2024-07-09 10:19
某钢结构厂房建筑图
AUTOCAD
2024-01-23 16:37
加工中心刀库与自动换刀装置结构设计+CAD+说明书
AUTOCAD
2024-09-02 20:30
模型报错
模型报错类型:
分类错误
版本错误
雷同或版权问题,重复ID
图片与模型不一致
文件不完整
解压文件打不开或有问题
模型报错描述:
联系方式
提交报错
提示
×
下载该图档需要消耗0金币!
确认下载
我和
会话
发布私信
客服
扫码添加微信客服
签到
分享
TOP