加载中
首页
图库
课设毕设
资料库
工程师
活动福利
+
发布图纸
登录
注册
账号密码登录
两周免密登录
忘记密码?
登 录
同意
《隐私协议》
和
《注册协议》
还没有账号,
去注册
账号注册
获取验证码
同意
《隐私协议》
和
《注册协议》
注册
已有账号,
去登录
微信扫码登录
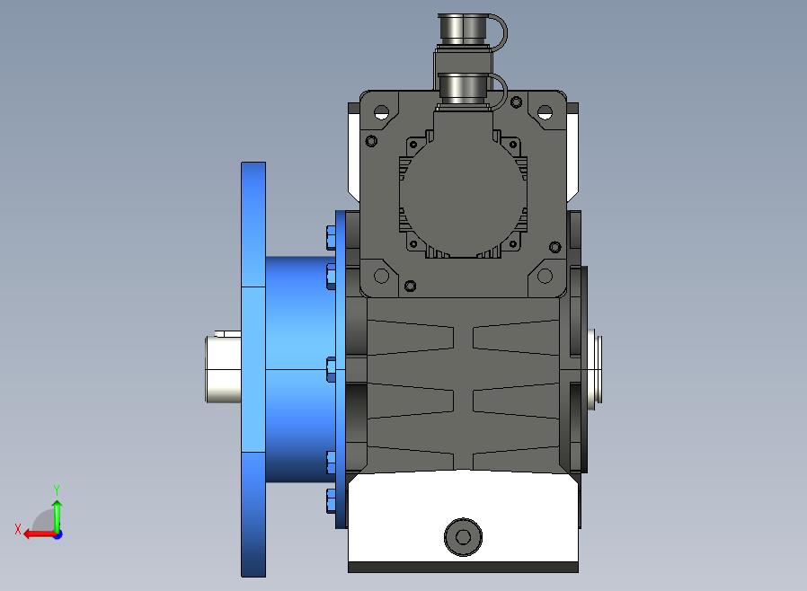
NMRV110-150型蜗轮蜗杆减速机[NMRV110╱7.5╱E╱FA1╱SS1╱B3╱130ST-M04025](ID:643496)
设备部件
/
电机减速机
/
NMRV110-150型蜗轮蜗杆减速机[NMRV110╱7.5╱E╱FA1╱SS1╱B3╱130ST-M04025]
132
0
0
平面图
3D视图
文件列表
屿双网
屿双网
屿双网
屿双网
屿双网
屿双网
屿双网
屿双网
屿双网
屿双网
屿双网
屿双网
屿双网
屿双网
屿双网
#
文件名称
文件大小
1
NMRV110-150型蜗轮蜗杆减速机[NMRV110╱7.5╱E╱FA1╱SS1╱B3╱130ST-M04025].step
5.4 MB
举报/反馈
免责申明: 本网站模型由用户自行上传,如权利人发现存在误传其作品情形,请及时与本站联系。
免费下载
此图纸可免费下载
图纸ID:
643496
文件大小:
775KB
软件版本:
STEP
图纸格式:
step
参数/编辑:
可修改,不包括参数
上传时间:
2025-01-02
图纸介绍:
发布者
屿双网jkkr
关注
作品:
7504
粉丝:
2
作者其它图纸
查看更多
XY轴丝杆伺服移动平台
SOLIDWORKS
2024-07-19 12:28
回转轴承-单列球轴承模型
SOLIDWORKS,STEP
2025-03-06 15:34
安防网络监控摄像头
SOLIDWORKS
2024-07-19 12:37
爱普生六自由度机器人
STEP,SOLIDWORKS
2024-07-19 12:36
齿轮齿条系统
SOLIDWORKS
2024-07-18 14:59
气缸
STP
2025-03-06 11:07
RV系列蜗轮减速机[RV50-71]
STEP
2025-01-04 17:55
轴带滚珠丝杠
SOLIDWORKS,IGES,STL
2024-07-19 12:35
猜你喜欢
YASMNSV安川伺服电机-SGM7A-40A6A6C
SOLIDWORKS,IGES,STEP
2024-01-10 23:00
直驱直线电机轴TPA-LNP-200D-P23-L2700-C-1-3-C-10-N3(磁栅尺)
STEP
2025-06-10 12:28
XW(D)型卧式单级外形摆线针轮减速机(天津标准)[XW 0.55-2-1╱11]
STEP
2025-01-05 15:50
精密行星减速器60ZDE二级外形图T1 400W M4
IGS
2025-04-14 11:32
R107底脚轴伸式安装斜齿轮减速机R107-YVB1.1-8P-90S-M1-0°
SOLIDWORKS
2025-05-06 15:09
JACC1500W电机配套分割器专用
STEP
2024-07-20 20:08
SF97ZP蜗轮蜗杆减速机SF97-12.75-M1-A+B-P100
SOLIDWORKS
2025-05-10 13:36
NMRV蜗轮蜗杆减速机
STEP
2025-09-12 08:35
模型报错
模型报错类型:
分类错误
版本错误
雷同或版权问题,重复ID
图片与模型不一致
文件不完整
解压文件打不开或有问题
模型报错描述:
联系方式
提交报错
提示
×
下载该图档需要消耗0金币!
确认下载
我和
会话
发布私信
客服
扫码添加微信客服
签到
分享
TOP