加载中
首页
图库
课设毕设
资料库
工程师
活动福利
+
发布图纸
登录
注册
账号密码登录
两周免密登录
忘记密码?
登 录
同意
《隐私协议》
和
《注册协议》
还没有账号,
去注册
账号注册
获取验证码
同意
《隐私协议》
和
《注册协议》
注册
已有账号,
去登录
微信扫码登录
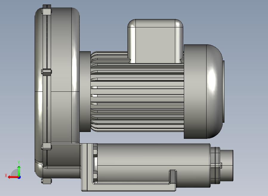
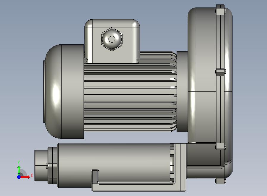
RB-200环形鼓风机[RB-200(50Hz)](ID:645132)
机械设备
/
通用设备
/
RB-200环形鼓风机[RB-200(50Hz)]
112
0
0
平面图
3D视图
文件列表
屿双网
屿双网
屿双网
屿双网
屿双网
屿双网
屿双网
屿双网
屿双网
屿双网
屿双网
屿双网
屿双网
屿双网
屿双网
#
文件名称
文件大小
1
RB-200环形鼓风机[RB-200(50Hz)].step
5.97 MB
举报/反馈
免责申明: 本网站模型由用户自行上传,如权利人发现存在误传其作品情形,请及时与本站联系。
免费下载
此图纸可免费下载
图纸ID:
645132
文件大小:
733.98KB
软件版本:
STEP
图纸格式:
step
参数/编辑:
可修改,不包括参数
上传时间:
2025-01-04
图纸介绍:
发布者
屿双网jkkr
关注
作品:
7504
粉丝:
2
作者其它图纸
查看更多
XY轴丝杆伺服移动平台
SOLIDWORKS
2024-07-19 12:28
回转轴承-单列球轴承模型
SOLIDWORKS,STEP
2025-03-06 15:34
安防网络监控摄像头
SOLIDWORKS
2024-07-19 12:37
爱普生六自由度机器人
STEP,SOLIDWORKS
2024-07-19 12:36
齿轮齿条系统
SOLIDWORKS
2024-07-18 14:59
RV系列蜗轮减速机[RV50-71]
STEP
2025-01-04 17:55
气缸
STP
2025-03-06 11:07
轴带滚珠丝杠
SOLIDWORKS,IGES,STL
2024-07-19 12:35
猜你喜欢
C6-46-13(A式)排尘离心通风机[C6-46-13(A式)排尘离心通风机 No6A]
SOLIDWORKS
2025-02-23 13:47
WILO水泵MC 305自吸多级泵
SOLIDWORKS,STEP,STL
2025-03-25 14:54
CBT-E系列双联泵[CBT-E306/×]
STEP
2025-02-23 13:56
径向风机
STL,IGES,SOLIDWORKS
2024-08-09 07:56
FBCDZ风机性能曲线
AUTOCAD
2024-08-03 10:19
DKF(H)14.0-180°离心通风机[DKF(H)14.0-180°]
SOLIDWORKS
2024-12-22 14:34
IHF型氟塑料合金离心泵[IHF40-32-250]
SOLIDWORKS
2024-12-24 20:44
DG-900系列[DG-900-16]高压鼓风机
SOLIDWORKS
2025-02-23 14:23
模型报错
模型报错类型:
分类错误
版本错误
雷同或版权问题,重复ID
图片与模型不一致
文件不完整
解压文件打不开或有问题
模型报错描述:
联系方式
提交报错
提示
×
下载该图档需要消耗0金币!
确认下载
我和
会话
发布私信
客服
扫码添加微信客服
签到
分享
TOP