加载中
首页
图库
课设毕设
资料库
工程师
活动福利
+
发布图纸
登录
注册
账号密码登录
两周免密登录
忘记密码?
登 录
同意
《隐私协议》
和
《注册协议》
还没有账号,
去注册
账号注册
获取验证码
同意
《隐私协议》
和
《注册协议》
注册
已有账号,
去登录
微信扫码登录
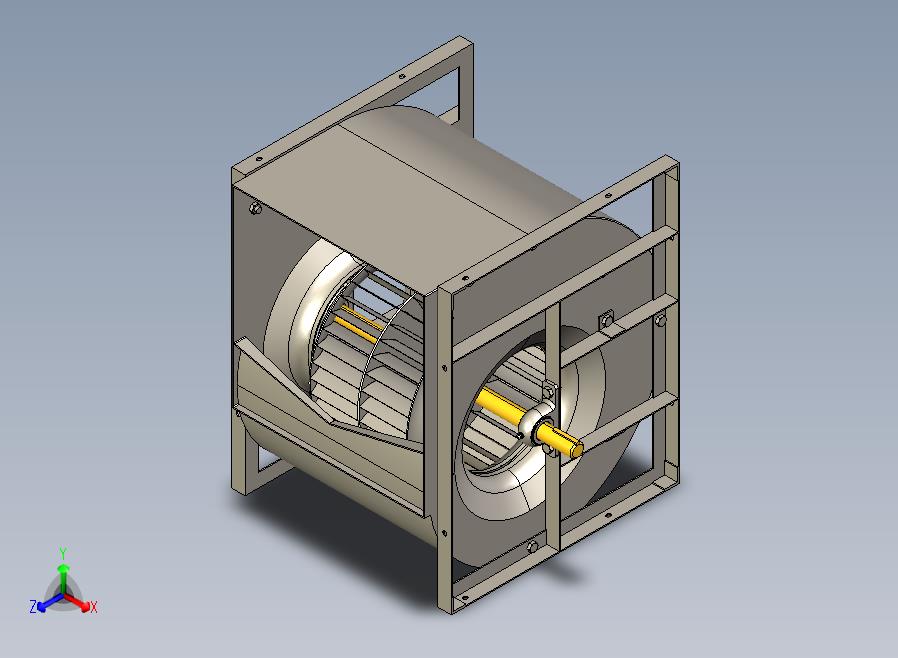
SYH-K离心风机[SYH560 K](ID:647857)
机械设备
/
通用设备
/
SYH-K离心风机[SYH560 K]
147
0
0
平面图
3D视图
文件列表
屿双网
屿双网
屿双网
屿双网
屿双网
屿双网
屿双网
屿双网
屿双网
屿双网
屿双网
屿双网
屿双网
屿双网
屿双网
#
文件名称
文件大小
1
SYH-K离心风机[SYH560 K].step
4.76 MB
举报/反馈
免责申明: 本网站模型由用户自行上传,如权利人发现存在误传其作品情形,请及时与本站联系。
免费下载
此图纸可免费下载
图纸ID:
647857
文件大小:
707.54KB
软件版本:
STEP
图纸格式:
step
参数/编辑:
可修改,不包括参数
上传时间:
2025-01-05
图纸介绍:
发布者
屿双网小匠
关注
作品:
13827
粉丝:
65
作者其它图纸
查看更多
机械设计最强自动计算公式表格【免费】【工程师必备】
Excel设计计算表格
2024-08-06 17:11
SolidWorks设计的AR15步枪3D模型
SOLIDWORKS,STEP,PARASOLID,UG
2024-05-20 00:45
小米汽车su7 三维模型
STEP,3DMAX,BLENDER
2024-04-09 01:39
同步轮同步带直线滑台模组
SOLIDWORKS,STEP,PARASOLID
2024-01-09 01:27
塑料铺设农机结构
STEP,SOLIDWORKS
2024-02-27 00:57
【solidwroks机械设计插件】嘉立创Ican工具箱【免费下载,免费使用】
SW插件工具箱
2025-11-08 16:39
履带车底盘设计图纸
SOLIDWORKS,STEP
2024-01-09 18:12
CNC 三轴模型
SOLIDWORKS,STL
2024-05-27 20:42
猜你喜欢
LDPB4系列离心泵[LDPB4-20 单相] (2)
SOLIDWORKS
2024-12-26 20:52
ISG╱IHG系列管道离心泵[ISG80-100]
SOLIDWORKS
2024-12-24 21:16
120mmx32mm风机模型
STEP
2024-05-01 00:28
最新款13种G型螺杆泵设计
SOLIDWORKS,PARASOLID
2024-08-02 16:56
FLJ-W离心风机[200FLJ4-4W]
STEP
2024-12-22 16:38
(FMB型)耐腐耐磨料浆泵[FMB80-65-200]
SOLIDWORKS
2024-08-10 09:05
JAFF-H全混型轴流风机[JAFF-H-4X]
SOLIDWORKS
2025-02-23 18:17
SYP250╱190离心风机[SYP250╱190]
STEP
2025-01-05 13:45
模型报错
模型报错类型:
分类错误
版本错误
雷同或版权问题,重复ID
图片与模型不一致
文件不完整
解压文件打不开或有问题
模型报错描述:
联系方式
提交报错
提示
×
下载该图档需要消耗0金币!
确认下载
我和
会话
发布私信
客服
扫码添加微信客服
签到
分享
TOP