加载中
首页
图库
课设毕设
资料库
工程师
活动福利
+
发布图纸
登录
注册
账号密码登录
两周免密登录
忘记密码?
登 录
同意
《隐私协议》
和
《注册协议》
还没有账号,
去注册
账号注册
获取验证码
同意
《隐私协议》
和
《注册协议》
注册
已有账号,
去登录
微信扫码登录
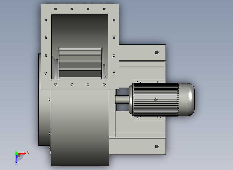
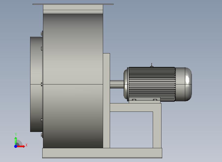
厨用风机YF系列厨用离心通风机[YF11-50№ 2.8A](ID:652738)
机械设备
/
通用设备
/
厨用风机YF系列厨用离心通风机[YF11-50№ 2.8A]
152
0
0
平面图
3D视图
文件列表
屿双网
屿双网
屿双网
屿双网
屿双网
屿双网
屿双网
屿双网
屿双网
屿双网
屿双网
屿双网
屿双网
屿双网
屿双网
#
文件名称
文件大小
1
厨用风机YF系列厨用离心通风机[YF11-50№ 2.8A].step
2.8 MB
举报/反馈
免责申明: 本网站模型由用户自行上传,如权利人发现存在误传其作品情形,请及时与本站联系。
立即下载
此图纸下载需要
10
金币
图纸ID:
652738
文件大小:
417.4KB
软件版本:
STEP
图纸格式:
step
参数/编辑:
可修改,不包括参数
上传时间:
2025-01-05
图纸介绍:
发布者
屿双网jkkr
关注
作品:
7504
粉丝:
2
作者其它图纸
查看更多
XY轴丝杆伺服移动平台
SOLIDWORKS
2024-07-19 12:28
气缸
STP
2025-03-06 11:07
轴带滚珠丝杠
SOLIDWORKS,IGES,STL
2024-07-19 12:35
回转轴承-单列球轴承模型
SOLIDWORKS,STEP
2025-03-06 15:34
70X70的散热风扇
SOLIDWORKS
2024-12-21 21:21
安防网络监控摄像头
SOLIDWORKS
2024-07-19 12:37
爱普生六自由度机器人
STEP,SOLIDWORKS
2024-07-19 12:36
齿轮齿条系统
SOLIDWORKS
2024-07-18 14:59
猜你喜欢
GSE100L管道风机[GSE100L]亿利达风机
SOLIDWORKS
2025-02-23 15:47
PYHL-14A型 双速混流风机[PYHL-7122╱4715]
SOLIDWORKS
2025-02-24 20:54
NB4-G[NB4-G63F]双级高压泵
SOLIDWORKS
2025-01-02 20:16
水泵外壳三维模型
IGS,STEP
2026-04-09 15:38
南方泵NIS,NISF泵外形(50-32-160)0.55kW-4极
SOLIDWORKS
2025-02-12 20:58
JAFF-Z机翼式轴流风机[JAFF-S-3.15Ⅰ-]
SOLIDWORKS
2025-02-23 18:19
QG×Y轴向柱塞泵[QG100Y-RP]
SOLIDWORKS
2025-01-04 16:08
双工位水泵转子石墨套压装机
SOLIDWORKS,AUTOCAD
2025-02-20 19:07
模型报错
模型报错类型:
分类错误
版本错误
雷同或版权问题,重复ID
图片与模型不一致
文件不完整
解压文件打不开或有问题
模型报错描述:
联系方式
提交报错
提示
×
下载该图档需要消耗10金币!
确认下载
我和
会话
发布私信
客服
扫码添加微信客服
签到
分享
TOP