加载中
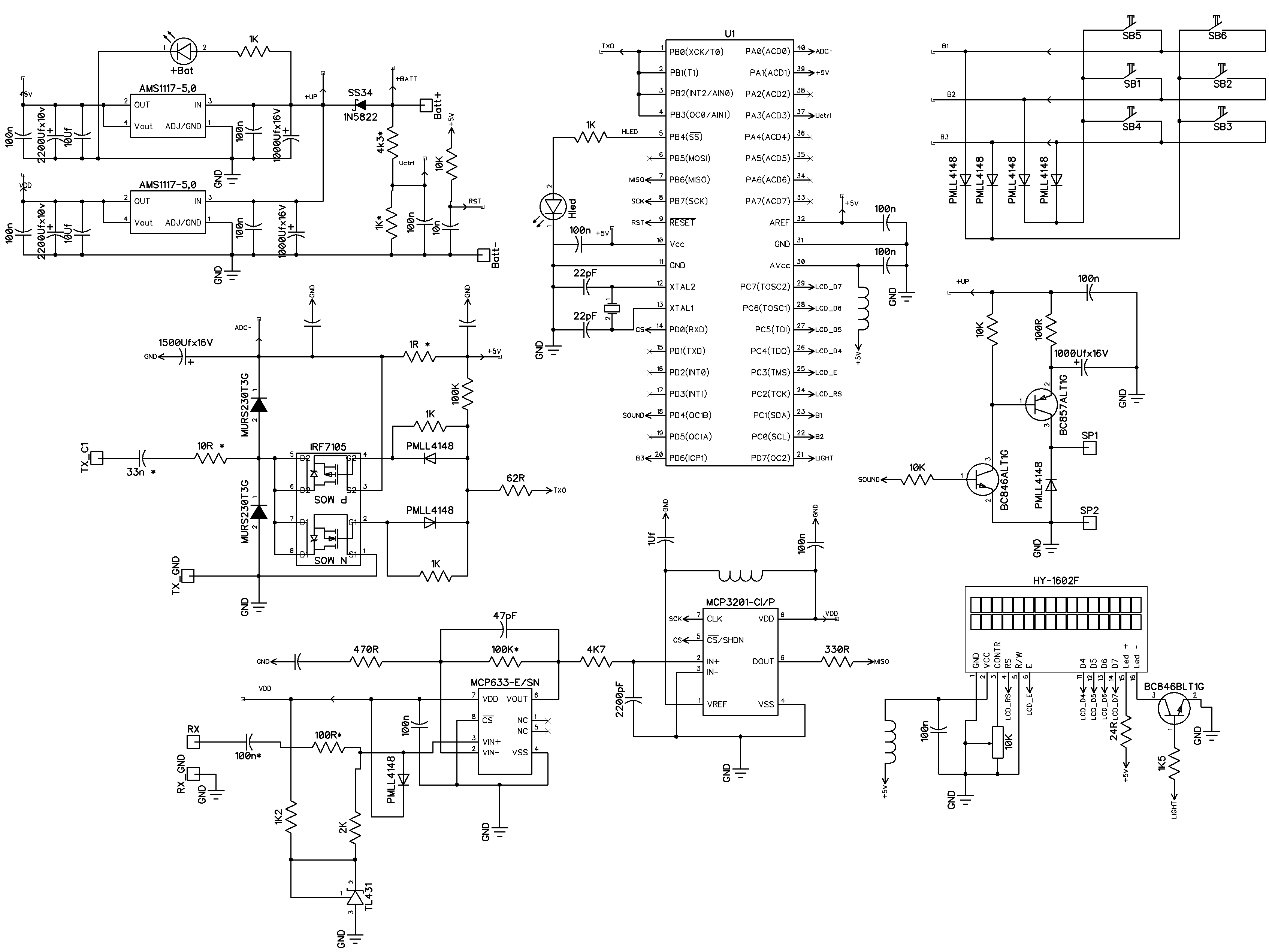
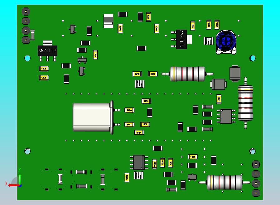
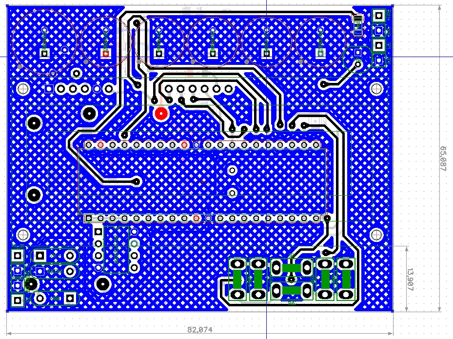
ATMEGA32上的金属探测器(ID:707075)
免责申明: 本网站模型由用户自行上传,如权利人发现存在误传其作品情形,请及时与本站联系。
立即下载
此图纸下载需要10金币
图纸ID:707075
文件大小:53.76M
软件版本:SOLIDWORKS 2020,STP
图纸格式:sldprt
参数/编辑:可修改,包括参数
上传时间:2025-03-24
图纸介绍:
发布者
屿双网jkkr
作品: 7504
粉丝: 2
作者其它图纸
查看更多
XY轴丝杆伺服移动平台
SOLIDWORKS
2024-07-19 12:28
回转轴承-单列球轴承模型
SOLIDWORKS,STEP
2025-03-06 15:34
安防网络监控摄像头
SOLIDWORKS
2024-07-19 12:37
爱普生六自由度机器人
STEP,SOLIDWORKS
2024-07-19 12:36
齿轮齿条系统
SOLIDWORKS
2024-07-18 14:59
二级圆柱齿轮减速器
SOLIDWORKS,AUTOCAD
2025-01-09 19:11
轴带滚珠丝杠
SOLIDWORKS,IGES,STL
2024-07-19 12:35
蝙蝠战机
STEP
2025-03-26 08:59
猜你喜欢
米老鼠
STEP,PROE
2024-08-09 12:04
油罐
2024-06-25 23:23
R05型胀紧联接套_R05-100-145
SOLIDWORKS
2025-05-06 13:20
三轴焊锡机行程300
SOLIDWORKS,STEP,PARASOLID
2024-05-07 23:44
片材成型机
SOLIDWORKS
2024-01-14 18:51
森林龙
STL
2025-02-22 13:08
提示
×

下载该图档需要消耗10金币!

确认下载
客服
TOP