加载中
首页
图库
课设毕设
资料库
工程师
活动福利
+
发布图纸
登录
注册
账号密码登录
两周免密登录
忘记密码?
登 录
同意
《隐私协议》
和
《注册协议》
还没有账号,
去注册
账号注册
获取验证码
同意
《隐私协议》
和
《注册协议》
注册
已有账号,
去登录
微信扫码登录
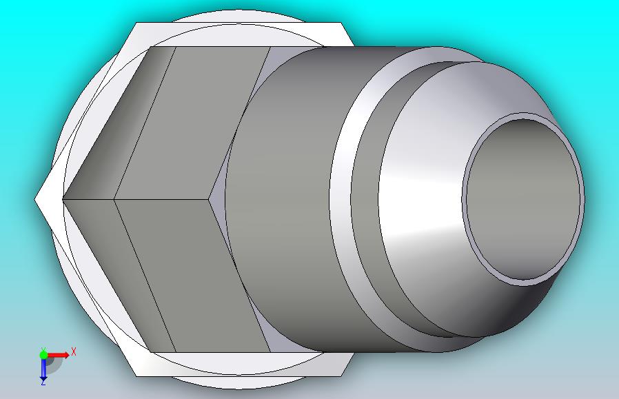
EO硬管接头 45外螺纹螺柱弯头8M16V87OMXS(ID:716662)
设备部件
/
管道附件
/
EO硬管接头 45外螺纹螺柱弯头8M16V87OMXS
71
0
0
平面图
3D视图
文件列表
屿双网
屿双网
屿双网
屿双网
屿双网
屿双网
屿双网
屿双网
屿双网
屿双网
屿双网
屿双网
屿双网
屿双网
屿双网
#
文件名称
文件大小
1
EO硬管接头 45外螺纹螺柱弯头8M16V87OMXS.stp
147 KB
举报/反馈
免责申明: 本网站模型由用户自行上传,如权利人发现存在误传其作品情形,请及时与本站联系。
免费下载
此图纸可免费下载
图纸ID:
716662
文件大小:
28.35KB
软件版本:
STP
参数/编辑:
可修改,包括参数
上传时间:
2025-03-27
图纸介绍:
发布者
共创未来
关注
作品:
11423
粉丝:
9
作者其它图纸
查看更多
自动称重包装机
SOLIDWORKS
2024-05-13 13:44
蔬菜清洗机
SOLIDWORKS
2024-05-13 13:47
液体自动灌装机
SOLIDWORKS
2024-05-13 13:47
螺旋输送机 - 螺旋输送机
SOLIDWORKS
2024-05-13 13:49
4 条抛丸室线的除尘系统
SOLIDWORKS
2024-06-27 13:15
机械臂夹持器
SOLIDWORKS
2024-07-20 12:48
爆米花机
SOLIDWORKS
2024-05-13 13:46
电容器系列
SOLIDWORKS
2024-06-26 16:36
猜你喜欢
PC-C(Male Straihgt)塑体插入式管接头[013013106] (2)
STEP
2025-01-02 20:44
波纹管接头ZIG20-F34.5-M32
STP
2025-05-29 20:59
高速切换阀
SOLIDWORKS,STEP
2025-03-18 00:58
PV2R1法兰安装型油泵[PV2R1-06-F-RBA]
SOLIDWORKS
2025-01-04 15:37
solidworks安全阀设计
SOLIDWORKS
2024-07-19 11:51
法兰型固定端丝杠支撑[CFF-15A]
STEP
2025-01-09 20:32
J44W角式截止阀[J44W-16P(R)]80
STEP
2024-12-24 21:25
1.0MPa 国标氟衬里球阀[250]
STEP
2024-08-10 09:44
模型报错
模型报错类型:
分类错误
版本错误
雷同或版权问题,重复ID
图片与模型不一致
文件不完整
解压文件打不开或有问题
模型报错描述:
联系方式
提交报错
提示
×
下载该图档需要消耗0金币!
确认下载
我和
会话
发布私信
客服
扫码添加微信客服
签到
分享
TOP