加载中
首页
图库
课设毕设
资料库
工程师
活动福利
+
发布图纸
登录
注册
账号密码登录
两周免密登录
忘记密码?
登 录
同意
《隐私协议》
和
《注册协议》
还没有账号,
去注册
账号注册
获取验证码
同意
《隐私协议》
和
《注册协议》
注册
已有账号,
去登录
微信扫码登录
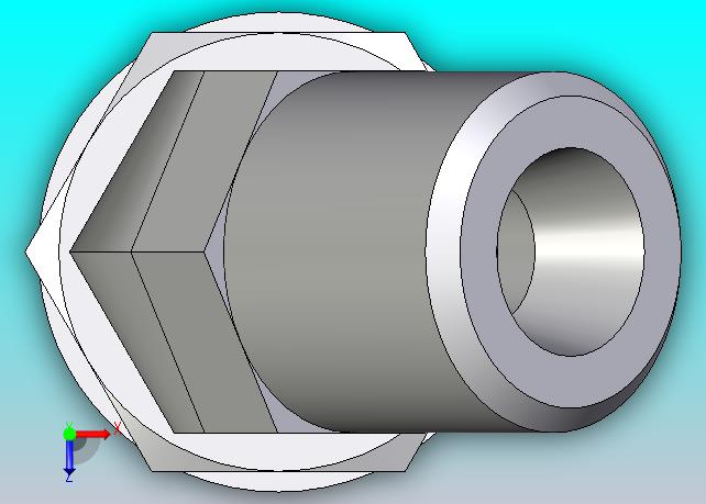
EO标准液压接头可调锁紧螺母45度弯头VEE06SMOMDCF(ID:720165)
设备部件
/
液压气动元件
/
EO标准液压接头可调锁紧螺母45度弯头VEE06SMOMDCF
74
0
0
平面图
3D视图
文件列表
屿双网
屿双网
屿双网
屿双网
屿双网
屿双网
屿双网
屿双网
屿双网
屿双网
屿双网
屿双网
屿双网
屿双网
屿双网
#
文件名称
文件大小
1
EO标准液压接头可调锁紧螺母45度弯头VEE06SMOMDCF.stp
158 KB
举报/反馈
免责申明: 本网站模型由用户自行上传,如权利人发现存在误传其作品情形,请及时与本站联系。
立即下载
此图纸下载需要
21
金币
图纸ID:
720165
文件大小:
28.78KB
软件版本:
STP
参数/编辑:
可修改,包括参数
上传时间:
2025-03-28
图纸介绍:
发布者
共创未来
关注
作品:
11423
粉丝:
9
作者其它图纸
查看更多
自动称重包装机
SOLIDWORKS
2024-05-13 13:44
蔬菜清洗机
SOLIDWORKS
2024-05-13 13:47
液体自动灌装机
SOLIDWORKS
2024-05-13 13:47
4 条抛丸室线的除尘系统
SOLIDWORKS
2024-06-27 13:15
机械臂夹持器
SOLIDWORKS
2024-07-20 12:48
电容器系列
SOLIDWORKS
2024-06-26 16:36
爆米花机
SOLIDWORKS
2024-05-13 13:46
气缸型CH-10247-A快速夹钳
STEP
2024-06-26 21:55
猜你喜欢
多款双轴气缸TAB系列
STEP
2024-06-29 19:16
气动夹紧系统SCHUNK-0405382 KSF-LH-Z plus 160, 0
STP
2025-03-24 11:50
FESTO气缸DNC-40-150-PPV-A---_asm_0_
STP
2025-04-01 23:09
液压动力控制单元(HPU)
STEP
2025-09-09 07:45
SUJ双轴复动行程可调型气缸SUJ63×80-30---CS1U
SOLIDWORKS
2025-05-12 10:15
标准液压接头1d043-12-6
STP
2025-04-02 09:44
气缸附件NT-08杆端螺母M22x1.5
SOLIDWORKS
2025-02-21 20:41
FESTO气缸DSBC-63-20-PPVA-N3---_0_
STP
2025-04-02 21:11
模型报错
模型报错类型:
分类错误
版本错误
雷同或版权问题,重复ID
图片与模型不一致
文件不完整
解压文件打不开或有问题
模型报错描述:
联系方式
提交报错
提示
×
下载该图档需要消耗21金币!
确认下载
我和
会话
发布私信
客服
扫码添加微信客服
签到
分享
TOP