加载中
首页
图库
课设毕设
资料库
工程师
活动福利
+
发布图纸
登录
注册
账号密码登录
两周免密登录
忘记密码?
登 录
同意
《隐私协议》
和
《注册协议》
还没有账号,
去注册
账号注册
获取验证码
同意
《隐私协议》
和
《注册协议》
注册
已有账号,
去登录
微信扫码登录
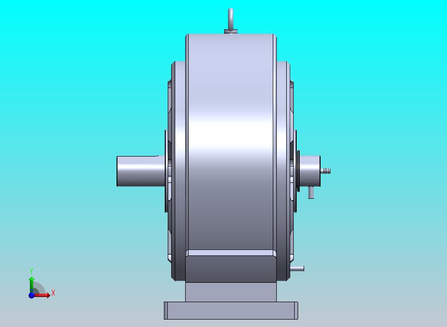
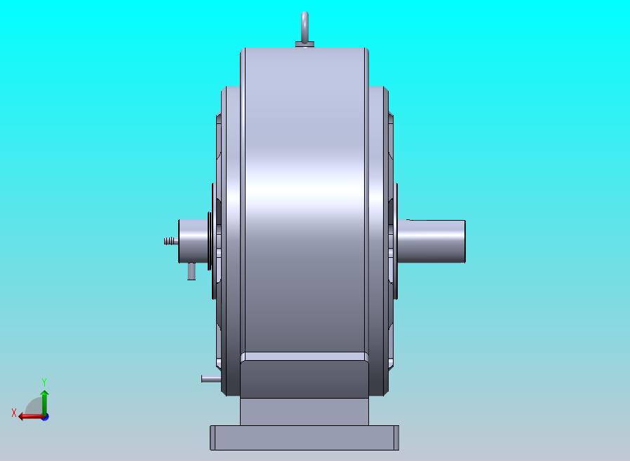
磁粉制动器FZJ5000(ID:738511)
交通运输
/
车辆相关
/
磁粉制动器FZJ5000
130
0
0
平面图
3D视图
文件列表
屿双网
屿双网
屿双网
屿双网
屿双网
屿双网
屿双网
屿双网
屿双网
屿双网
屿双网
屿双网
屿双网
屿双网
屿双网
#
文件名称
文件大小
1
磁粉制动器FZJ5000.SLDPRT
753 KB
举报/反馈
免责申明: 本网站模型由用户自行上传,如权利人发现存在误传其作品情形,请及时与本站联系。
立即下载
此图纸下载需要
21
金币
图纸ID:
738511
文件大小:
742.72KB
软件版本:
SOLIDWORKS 2018
图纸格式:
sldprt
参数/编辑:
可修改,包括参数
上传时间:
2025-04-22
图纸介绍:
发布者
共创未来
关注
作品:
11423
粉丝:
9
作者其它图纸
查看更多
自动称重包装机
SOLIDWORKS
2024-05-13 13:44
蔬菜清洗机
SOLIDWORKS
2024-05-13 13:47
机器人
IGES
2025-02-09 17:48
液体自动灌装机
SOLIDWORKS
2024-05-13 13:47
螺旋输送机 - 螺旋输送机
SOLIDWORKS
2024-05-13 13:49
机器人
SOLIDWORKS
2024-07-18 21:40
4 条抛丸室线的除尘系统
SOLIDWORKS
2024-06-27 13:15
机械臂夹持器
SOLIDWORKS
2024-07-20 12:48
猜你喜欢
车轮车轮毂
SOLIDWORKS
2024-01-11 13:28
MWZA400~800系列电磁鼓式制动器_MWZA600-2050C-40%
SOLIDWORKS
2025-05-06 08:21
四缸二冲程活塞发动机dle-120-t4-120cc-1.snapshot.1
SOLIDWORKS,STEP,PARASOLID
2025-09-03 09:00
B3型ULTRATHAN活塞杆密封件(ISO)[B30814P5008]
SOLIDWORKS
2024-12-22 12:22
带制动器的螺旋法兰齿轮电机0.4kW i=1200 GM-DFB
STP
2025-03-27 09:42
模型飞机发动机
SOLIDWORKS
2025-04-27 21:57
ZW型活塞组合密封[ZW-0063-00260]
SOLIDWORKS
2025-01-05 16:39
双缸内燃机内部演示结构
SOLIDWORKS,STEP
2025-08-01 10:53
模型报错
模型报错类型:
分类错误
版本错误
雷同或版权问题,重复ID
图片与模型不一致
文件不完整
解压文件打不开或有问题
模型报错描述:
联系方式
提交报错
提示
×
下载该图档需要消耗21金币!
确认下载
我和
会话
发布私信
客服
扫码添加微信客服
签到
分享
TOP