加载中
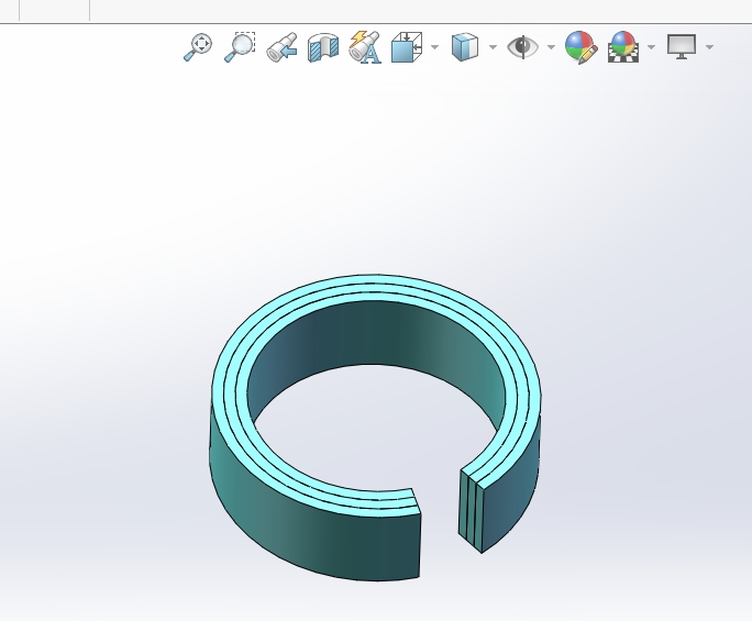
插扣式石墨阻火圈(ID:812588)
免责申明: 本网站模型由用户自行上传,如权利人发现存在误传其作品情形,请及时与本站联系。
免费下载
此图纸可免费下载
图纸ID:812588
文件大小:2.73M
软件版本:SOLIDWORKS
图纸格式:sldprt,sldasm
参数/编辑:可修改,包括参数
上传时间:2025-07-30
图纸介绍:
发布者
屿双网小匠
作品: 13827
粉丝: 65
作者其它图纸
查看更多
SolidWorks设计的AR15步枪3D模型
SOLIDWORKS,STEP,PARASOLID,UG
2024-05-20 00:45
小米汽车su7   三维模型
STEP,3DMAX,BLENDER
2024-04-09 01:39
塑料铺设农机结构
STEP,SOLIDWORKS
2024-02-27 00:57
同步轮同步带直线滑台模组
SOLIDWORKS,STEP,PARASOLID
2024-01-09 01:27
CNC 三轴模型
SOLIDWORKS,STL
2024-05-27 20:42
1比35 虎式坦克
STEP,SOLIDWORKS
2024-03-01 16:29
猜你喜欢
环和人体
SOLIDWORKS
2025-04-28 00:01
航模-Saucer
AUTOCAD
2024-01-12 19:44
工业废气循环回收处理设备
PARASOLID
2025-08-26 10:56
PXT Y型螺纹五通_PXT06-01
SOLIDWORKS
2025-05-06 12:37
航模-Pitts 2g
AUTOCAD
2024-01-12 19:43
钢丝骑士
SOLIDWORKS
2025-01-18 14:15
cat5e耦合器12
SOLIDWORKS,STEP
2025-01-15 21:27
提示
×

下载该图档需要消耗0金币!

确认下载
客服
TOP