加载中
首页
图库
课设毕设
资料库
工程师
活动福利
+
发布图纸
登录
注册
账号密码登录
两周免密登录
忘记密码?
登 录
同意
《隐私协议》
和
《注册协议》
还没有账号,
去注册
账号注册
获取验证码
同意
《隐私协议》
和
《注册协议》
注册
已有账号,
去登录
微信扫码登录
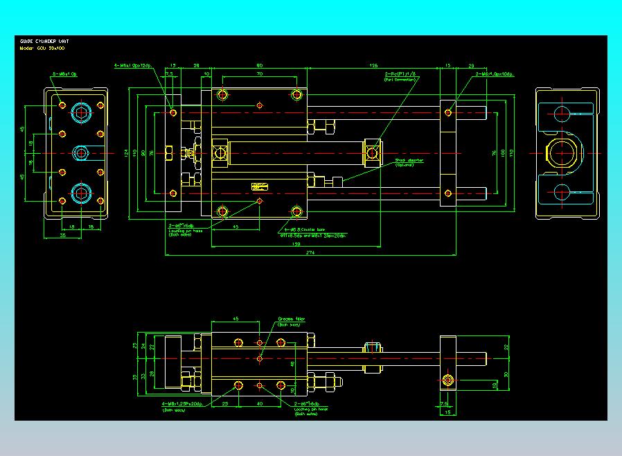
气立可CHELIC气缸油缸2D-NDI32x20-F(ID:827716)
设备部件
/
液压气动元件
/
气立可CHELIC气缸油缸2D-NDI32x20-F
50
0
0
平面图
文件列表
屿双网
屿双网
#
文件名称
文件大小
1
气立可CHELIC气缸油缸2D-NDI32x20-F.dwg
67.5 KB
举报/反馈
免责申明: 本网站模型由用户自行上传,如权利人发现存在误传其作品情形,请及时与本站联系。
免费下载
此图纸可免费下载
图纸ID:
827716
文件大小:
24.7KB
软件版本:
AUTOCAD 2000
图纸格式:
dwg
参数/编辑:
可修改,包括参数
上传时间:
2025-10-29
图纸介绍:
发布者
屿双网小匠
关注
作品:
13827
粉丝:
65
作者其它图纸
查看更多
机械设计最强自动计算公式表格【免费】【工程师必备】
Excel设计计算表格
2024-08-06 17:11
【solidwroks机械设计插件】嘉立创Ican工具箱【免费下载,免费使用】
SW插件工具箱
2025-11-08 16:39
SolidWorks设计的AR15步枪3D模型
SOLIDWORKS,STEP,PARASOLID,UG
2024-05-20 00:45
小米汽车su7 三维模型
STEP,3DMAX,BLENDER
2024-04-09 01:39
塑料铺设农机结构
STEP,SOLIDWORKS
2024-02-27 00:57
CNC 三轴模型
SOLIDWORKS,STL
2024-05-27 20:42
同步轮同步带直线滑台模组
SOLIDWORKS,STEP,PARASOLID
2024-01-09 01:27
1比35 虎式坦克
STEP,SOLIDWORKS
2024-03-01 16:29
猜你喜欢
双悬耳ES型[QGA80]气缸附件
SOLIDWORKS
2024-12-07 19:16
10A-5V系列无给油润滑气缸(通电时推式)[10A-5 SD 32 B 300 SD]
SOLIDWORKS
2024-11-29 15:49
SDA超薄气缸系列SDA 80×45
SOLIDWORKS
2025-05-09 12:44
双联气缸-双出杆型HCXSW系列[HCXSWM25-50]
SOLIDWORKS
2025-02-22 14:16
滑块气缸旋转夹持气缸2D-SCR32x10
AUTOCAD
2025-11-03 10:29
FESTO气缸DSBC-32-40-D3-PPSA-N3---_0_
STP
2025-04-01 23:12
气立可CHELIC气缸油缸2D-NDO20x10
AUTOCAD
2025-10-29 16:01
气缸附件IY-16肘接头用销子
SOLIDWORKS
2025-02-21 20:40
模型报错
模型报错类型:
分类错误
版本错误
雷同或版权问题,重复ID
图片与模型不一致
文件不完整
解压文件打不开或有问题
模型报错描述:
联系方式
提交报错
提示
×
下载该图档需要消耗0金币!
确认下载
我和
会话
发布私信
客服
扫码添加微信客服
签到
分享
TOP