加载中
首页
图库
课设毕设
资料库
工程师
活动福利
+
发布图纸
登录
注册
账号密码登录
两周免密登录
忘记密码?
登 录
同意
《隐私协议》
和
《注册协议》
还没有账号,
去注册
账号注册
获取验证码
同意
《隐私协议》
和
《注册协议》
注册
已有账号,
去登录
微信扫码登录
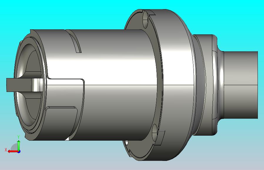
联轴器(ID:848783)
设备部件
/
传动部件
/
联轴器
62
0
0
平面图
3D视图
文件列表
屿双网
屿双网
屿双网
屿双网
屿双网
屿双网
屿双网
屿双网
屿双网
屿双网
屿双网
屿双网
屿双网
屿双网
屿双网
#
文件名称
文件大小
1
inside v1.2.STEP
986 KB
2
main body v6.0.STEP
1.78 MB
举报/反馈
免责申明: 本网站模型由用户自行上传,如权利人发现存在误传其作品情形,请及时与本站联系。
立即下载
此图纸下载需要
10
金币
图纸ID:
848783
文件大小:
2.81M
软件版本:
STEP
图纸格式:
step
参数/编辑:
可修改,不包括参数
上传时间:
2026-03-08
图纸介绍:
发布者
屿双网gqns
关注
作品:
20
粉丝:
0
作者其它图纸
查看更多
传送带
SOLIDWORKS
2025-09-19 09:50
激光打码机构
SOLIDWORKS,STEP,PARASOLID
2025-12-11 15:59
指关节繁荣卡车_繁重的举重和加载解决方案
SOLIDWORKS
2025-09-23 10:42
升降台
SOLIDWORKS,STEP
2026-03-06 09:26
电热水壶
SOLIDWORKS
2025-12-26 05:48
电机
SOLIDWORKS
2026-03-06 05:23
轮毂电机
SOLIDWORKS
2024-11-15 14:30
密封圈上料机构
SOLIDWORKS,STEP,PARASOLID
2025-12-11 15:53
猜你喜欢
DJM-Y-P型锁紧盘式单型弹性膜片联轴器/SJM-Y-P型锁紧盘式双型弹性膜片联轴器_DJM-30-Y-P-380/Y-P-380-500
SOLIDWORKS
2025-04-29 08:16
直孔链轮10B型_35-10B-1
SOLIDWORKS
2025-05-16 11:09
QAC01-30-L15直柱型带轴承 滚轮
STP
2025-01-04 15:59
联轴器BABC25-10-12
SOLIDWORKS,STEP
2025-05-27 23:32
GB5015_LZ18-320x470弹性柱销齿式联轴器
PARASOLID
2024-06-29 22:47
滚珠丝杠直线轴内置导轨TPA-GCR-120-1610C-L200-ML-M40-N3
STEP
2025-06-06 11:27
升降平台、角度调节、平移机构
STEP
2024-01-13 22:53
手动连杆压印机构设计
STEP
2024-08-03 18:02
模型报错
模型报错类型:
分类错误
版本错误
雷同或版权问题,重复ID
图片与模型不一致
文件不完整
解压文件打不开或有问题
模型报错描述:
联系方式
提交报错
提示
×
下载该图档需要消耗10金币!
确认下载
我和
会话
发布私信
客服
扫码添加微信客服
签到
分享
TOP